城市环境所在DNA提取方法对浮游生物群落研究结果影响方面取得新进展
文章来源:城市环境研究所 | 发布时间:2019-06-03 | 【打印】 【关闭】
浮游生物是湖泊与水库生态系统的重要组成部分,在物质循环、污染物降解和水体自净等方面发挥基础和关键作用。浮游生物具有个体小、丰度高和极其复杂多样的特点,导致其难观测、难定量和难分析。长期以来,浮游生物群落生态研究严重依赖显微观测技术,随着高通量DNA测序技术的发展和应用,微型浮游生物群落的研究迎来了一个崭新的黄金时期。目前,DNA条形码技术已经发展成为研究微型浮游生物群落的常规方法之一。越来越多的研究表明高通量DNA测序技术能够检测到极高的物种多样性,更细致地分析浮游生物群落动态变化,已成功应用于研究群落构建过程与机制、解答新的生态学问题。特别是,近年来大量低丰度、多样性极高的稀有微型浮游生物被发现和认知,稀有种研究已成为微生物生态领域新兴的学科前沿。然而,目前国际上并没有一种公认的、统一的DNA提取标准方法,不同学者往往使用不同的DNA提取方法,微型浮游生物DNA提取方法的选取对物种多样性、群落组成等结果的影响依然缺乏定量评估和深刻认识。
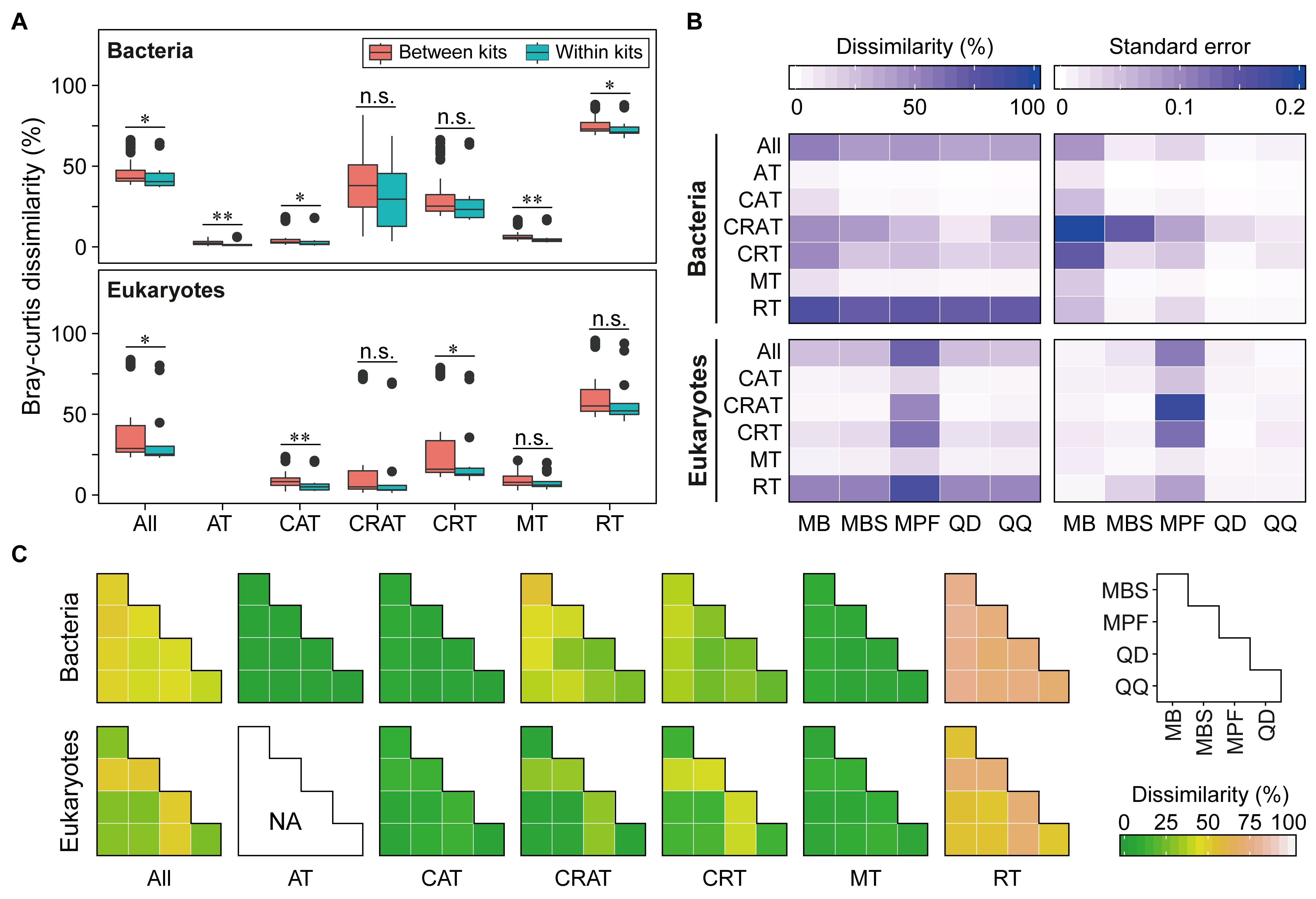
中国科学院城市环境研究所水生态健康研究组(杨军团队)以水库浮游生物群落为例,评估了5种常用的DNA提取试剂盒对浮游生物多样性、群落组成、结果重复性的影响。研究表明:不同的DNA提取方法对真核浮游生物的α多样性无显著影响,而对浮游细菌的α多样性有显著的影响;在“种”和门的分类阶元水平上,不同DNA提取方法对少量特定的浮游微生物有显著的影响。与优势类群相比,稀有类群结果受到不同试剂盒的影响较大,且结果的重复性相对较低;去除低丰度的OTUs后,不同DNA提取方法获得的结果可比性显著提高。此外,研究结果的重复性在一定程度上也受到DNA序列测序深度的影响。总的来说,本研究系统评估了淡水微型浮游生物群落研究结果受不同DNA提取方法的影响,为基于不同DNA提取方法研究浮游生物的结果比较,及未来基于DNA序列的生态学研究实验提供了有价值的参考。
研究成果以Rare plankton subcommunities are far more affected by DNA extraction kits than abundant plankton为题发表在微生物领域国际期刊Frontiers in Microbiology, 2019, 10: 454。博士生刘敏为第一作者,杨军研究员为通讯作者。该研究得到了中国科学院战略性先导科技专项、国家自然科学基金和厦门市科技计划项目的资助。

DNA提取方法对浮游生物群落研究相关数据图
