上海硅酸盐所联合上海巴斯德所在光催化材料抗病毒机制研究中取得进展
文章来源:上海硅酸盐研究所 | 发布时间:2021-04-23 | 【打印】 【关闭】
随着新冠病毒、流感病毒及肠病毒等高致病性病毒的出现,人流密集的公共场所如医院、学校等成为极易爆发流行性疾病的风口,特别是在医院等公众卫生设施中传播性较强,易对公众的生命健康造成极大危害。光催化技术作为一种广谱的抗病毒方法具有广阔的应用前景,尤其是面对新冠病毒这类传染性强且可以在较长时间内稳定存活于环境中的病原体,常规“消杀灭”不能大面积、反复处理时,光催化材料可凸显其安全、经济、高效的特点。
最近,中国科学院上海硅酸盐研究所孙静研究员课题组联合中国科学院上海巴斯德研究所钟劲研究员课题组历时三年合作研发,建立了低光照条件下(0.4mW/cm2)的抗病毒检测系统。利用该检测系统,发展了评价光催化作用致病毒失活的检测方法,开展了光催化材料对病原体灭活机制的研究。并以此为基础,进行了光催化技术作用对多种危害人体健康的病原体(涵盖RNA病毒等)抑制效率及作用机理的研究并取得进展。研究成果以“Photo-catalyzed TiO2 inactivates pathogenic viruses by attacking viral genome”为题,发表在期刊Chem. Eng. J.414,128788(2021)上,并申请专利一项。
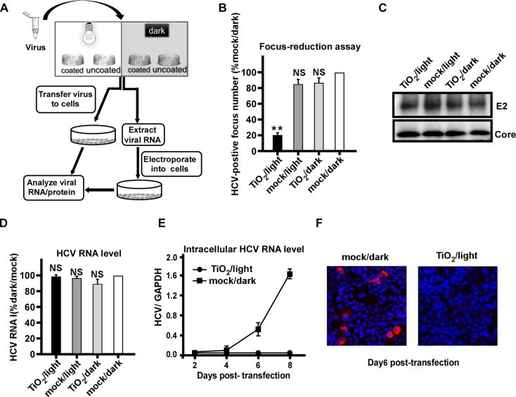
该团队采用改进型的体外抗病毒实验流程,对病毒的感染及增殖环节进行了光催化干预实验。在各个环节中评价了光催化反应对病毒的结构蛋白、基因组的作用机制,并对多种自由基对病毒失活的贡献进行了研究。研究首次揭示出光催化材料在弱光条件下产生的羟基自由基(·OH)能够在不破坏病毒结构蛋白的情况下使得RNA和DNA的结构改变,从而导致病毒失活。同时,发现产生的羟基自由基(·OH)在对多种病原体(HCV、VSV、H1N1、HSV-1、ZIKA、SARS-CoV-2等)的灭活实验中均表现出优异的效率,证明其具有广谱适用性。该研究工作为开展光催化材料体外抗病毒实验和机理研究提供了新思路,为光催化抗病毒领域的研究提供了基础。
研究工作共同第一作者分别为上海硅酸盐所史淦升助理研究员和上海巴斯德所童一民副研究员,通讯作者为上海硅酸盐所孙静研究员、上海巴斯德所钟劲研究员。
该研究工作得到首批国家重点研发计划、国家自然科学基金国际(地区)合作与交流项目等的支持。
论文链接:https://doi.org/10.1016/j.cej.2021.128788

光催化过程对HCV病毒的影响机制:(A)实验流程图,(B)低光照下光催化体外抗病毒效率评价,(C-D)光催化过程对HCV病毒E2蛋白及核心蛋白的影响,(E)光催化过程对病毒RNA增殖的影响,(F)光催化处理后及对照组的病毒RNA转染至Huh7.5.1细胞后对其NS3蛋白的免疫荧光对比

光催化灭活病毒机理意图
