仿生脂蛋白系统重塑肿瘤物理屏障增强T细胞浸润

文章来源:上海药物研究所  |  发布时间:2022-02-08  |  【打印】 【关闭

  
  基于免疫检查点抑制剂(ICIs)的免疫治疗正在成为一种革命性的肿瘤治疗方案,但其仅适用于一小部分癌症患者。ICIs的临床反应主要依赖于肿瘤组织中浸润的效应T淋巴细胞(CTL)识别并杀死肿瘤细胞。然而,肿瘤组织中CTL浸润非常有限,且复杂的瘤内物理屏障严重阻碍着CTL的浸润,削弱了ICIs的治疗效果。因此,如何重塑肿瘤内物理屏障以增强CTL的浸润成为提高ICIs介导的免疫治疗迫切需要解决的难题。
  2022年1月29日,《先进材料》(Adv Mater)以“Bioinspired lipoproteins of furoxans-oxaliplatin remodels physical barriers in tumor to potentiate T-cell infiltration”为题,在线发表了上海药物所张志文研究员、李亚平研究员以及沈阳药科大学王思玲教授团队合作的最新研究成果。该研究提出并证实利用仿生脂蛋白系统高效递送一氧化氮(NO)供体-奥沙利铂前药,通过重塑肿瘤物理屏障促进CTL瘤内浸润、增强ICIs免疫治疗的新策略。
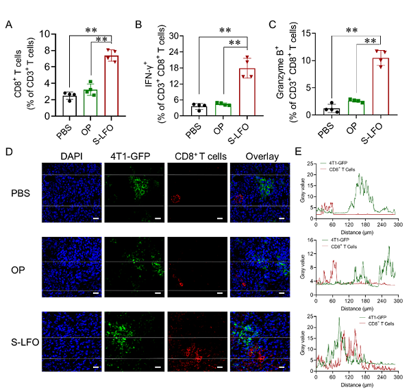
  针对乳腺癌以及结肠癌临床样本的检测发现,肿瘤部位广泛存在各种细胞外基质组分但CD8+ T浸润严重缺乏。基于此,研究团队设计合成了一种细胞内还原响应的NO供体-奥沙利铂前药(FO),构建高效靶向瘤内各种基质细胞的仿生脂蛋白系统(S-LFO)。发现S-LFO能够在肿瘤部位高效蓄积、渗透进入肿瘤深部区域,并可到达瘤内肿瘤相关成纤维细胞(CAFs)、肿瘤相关巨噬细胞(TAMs)和血管内皮细胞(ECs)等基质细胞。S-LFO处理后能够显著促进肿瘤血管正常化、灌注能力和血管密度,降低TAMs和CAFs的比例,清除Collagen、Fibronectin和chondroitin sulfate等主要细胞外基质成分,为促进CTL的瘤内浸润铺平了道路。进一步研究发现,S-LFO能够显著增加肿瘤部位CD3+CD8+ T细胞以及表达IFN-γ、Granzyme B亚型的比例,与对照组相比分别提高2.96、5.02和8.65倍,并且显著促进了CD8+ T细胞向瘤内4T1-GFP癌细胞区域的浸润和扩散能力,进而在胰腺癌PANC02、乳腺癌4T1和结直肠癌CT26等肿瘤模型中,与aPD-L1合用显著增强了抑制肿瘤生长和延长存活期的疗效。该策略为重塑肿瘤基质屏障提高CTL浸润增强ICIs的免疫治疗效果提供了一种新方法。
图1 S-LFO重塑肿瘤基质屏障促进T细胞浸润
图2 S-LFO促进CTLs瘤内浸润
  上海药物所张志文研究员、李亚平研究员和沈阳药科大学王思玲教授为本文的共同通讯作者,博士王雨琪、谢洪磊和硕士生吴瑶为本位共同第一作者。该研究得到了国家自然科学基金、山东省自然基金和复旦-SIMM联合研究基金等项目的资助。