上海有机所交叉中心团队发现介导帕金森病神经炎症的小胶质细胞受体

文章来源:上海有机化学研究所  |  发布时间:2022-09-22  |  【打印】 【关闭

  
  α-突触核蛋白(α-syn)的纤维聚集是帕金森病(Parkinson’s disease, PD)的主要病理标志。随着PD病程的发展,α-syn病理性纤维能够通过神经元表面的膜受体在神经元之间进行传播与扩散。同时,α-syn纤维聚集能够诱导小胶质细胞的激活与炎症反应。鉴定及表征小胶质细胞膜上识别α-syn病理纤维并激活细胞炎症反应的膜受体,对于阐释α-syn纤维的病理毒性及引起神经炎症反应的分子机制至关重要。RAGE (Receptor for Advanced Glycation Endproducts)作为小胶质细胞的一类重要膜受体,可识别并结合多种不同配体,并在不同疾病中发挥作用。有趣的是, RAGE受体在PD病人的黑质和额叶皮层中的表达量均增加,但其在PD中的作用尚不明确。
  2022年9月20日,上海有机化学研究所交叉中心刘聪研究员团队与上海交通大学Bio-X研究院李丹教授团队合作在Cell Press细胞出版社期刊Cell Reports上发表了一篇题为 “Interaction of RAGE with α-synuclein fibrils mediates inflammatory response of microglia”的研究论文。该研究发现α-syn病理性纤维通过直接结合小胶质细胞表面的RAGE受体来诱导细胞炎症反应,揭示RAGE识别α-syn病理性纤维的分子机制。该工作为通过抑制神经炎症来治疗PD提供潜在的新靶点。
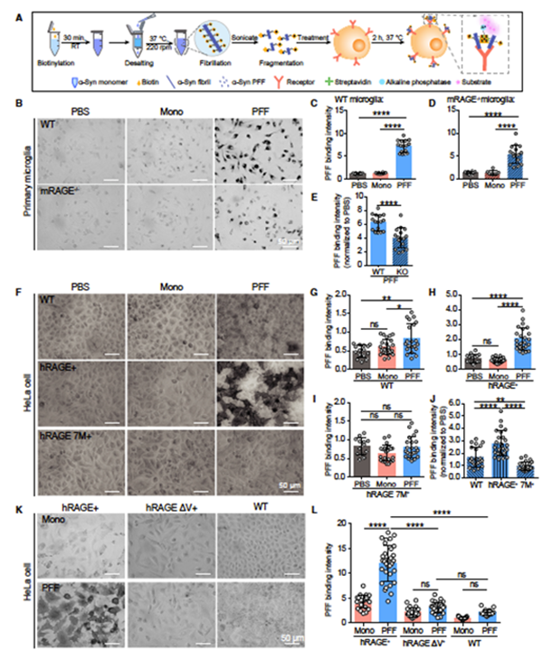
  在本项工作中,研究人员利用一系列生物化学,生物物理学及细胞生物学的实验方法,探究了RAGE与α-syn病理性纤维相互作用的分子机制以及其在α-syn纤维引起细胞炎症反应中的作用。研究发现:1)RAGE的 V型结构域(vRAGE)利用其表面正电荷与在α-syn病理性纤维表面富集的富含负电荷的C端结合,并呈现出纳米级的结合力;2)α-Syn纤维可特异性的与小胶质细胞上的RAGE受体结合(图1);3)RAGE受体介导α-syn纤维对于小胶质细胞的激活,并进一步引发炎症反应;4)抑制RAGE受体活性可显著的减弱α-syn纤维引发的小胶质细胞炎症反应 。
图1 α-Syn纤维可特异性的与小胶质细胞上的RAGE受体结合
  综上,该研究报道了RAGE-α-syn识别及互作的分子机制,揭示了小胶质细胞膜受体通过结合α-syn病理纤维引发细胞炎症反应的分子机制(图2),为通过靶向阻断α-syn与小胶质细胞受体结合抑制神经炎症,进而治疗PD提供了新的视角和靶点。
图2 RAGE介导α-syn纤维引发细胞炎症反应的示意图
  上述工作由中科院上海有机所生物与化学交叉研究中心的龙厚芳博士和张胜男副研究员为共同第一作者,上海交通大学李丹教授和有机所交叉中心刘聪研究员为共同同通讯作者。经费支持主要来自于中国科学院,国家自然科学基金委基础科学中心,国家重点研发计划项目以及上海市科委等项目及基金的资助。